Ce freemium est destiné aux utilisateurs de la plateforme EPLAN version 2.8 qui souhaitent découvrir l’environnement cloud et possèdent un compte sur le système cloud EPLAN ePulse.
« Avec EPLAN eBuild, nos clients disposent d’un outil à la fois simple et performant pour la planification initiale des projets dans l’environnement cloud », déclare Hauke Niehus, vice-président en charge de la branche cloud.

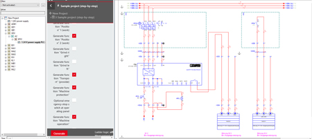
Offrant des possibilités totalement inédites en matière d’ingénierie dans le cadre des services cloud EPLAN ePulse, EPLAN eBuild ne manquera pas d’attirer l’attention des utilisateurs. En effet, la méthode de travail proposée est résolument novatrice, parfaitement adaptée à l’environnement cloud et conçue dans une optique de simplicité d’utilisation. Pour ceux qui utilisent la plateforme EPLAN, la prise en main est extrêmement rapide, aucune formation ni longue introduction n’étant requise. Il suffit de disposer d’un compte EPLAN ePulse, puis d’ouvrir un projet et de sélectionner les tâches souhaitées. D’un simple clic, le logiciel se charge de configurer les schémas électriques via EPLAN Electric P8 et les schémas fluidiques via EPLAN Fluid.

Vice-président d’EPLAN en charge de la branche cloud, Hauke Niehus détaille brièvement le principe du service, qui repose sur une prise en main simple et rapide : « Avec EPLAN eBuild, nos clients disposent d’un outil à la fois simple et performant pour la planification initiale des projets dans l’environnement cloud. Celui-ci permet de créer automatiquement les schémas des circuits standards à l’aide de bibliothèques de macros préintégrées. Cet outil fait gagner un temps considérable et permet d’éliminer les tâches de dessin lors de la planification des systèmes d’automatisation. »
EPLAN eBuild se distingue par la fourniture de macros préintégrées pour l’ensemble des schémas électriques et fluidiques, au lieu de données d’équipements ou composants individuels. L’inclusion de la logique et des écarts correspondants accélère considérablement le processus de conception, et rend l’utilisation plus intéressante en termes d’opérabilité intelligente. Désormais, les utilisateurs peuvent se concentrer sur leurs tâches essentielles, et la méthode du copier-coller chronophage et source de nombreuses erreurs disparaît. Autre avantage dont les clients d’EPLAN bénéficient pleinement : la qualité des documentations augmente grâce à l’utilisation de modèles de schémas ayant déjà été testés. Les bibliothèques s’étendront progressivement. Le premier package de démarrage en anglais et en allemand sera lancé à l’occasion du salon SPS 2019. EPLAN est actuellement en discussion avec de nombreux fabricants de composants pour multiplier et diversifier les bibliothèques. L’objectif est de mettre à disposition autant d’outils de configuration que possible afin d’optimiser l’expérience utilisateur sur ePulse. Les données étant fournies via le cloud, leur actualisation est bien plus aisée.